永州多个县市区景区免门票,持矿博会门票可免费游郴州多个景区……5月19日,将迎来第九个“中国旅游日”,这一天也恰逢周末,湖南各大景区送上免票、半价等诚意十足的节日优惠活动,赶紧约起来吧!(记者 何超)
长沙
长沙县:
5月19日,长沙县将在浔龙河 樱花谷举办文旅资源推介月启动式暨“中国旅游日”纪念活动,活动现场抽奖环节送出免费浔龙河麦咭运动不一样门票60张、免费吃龙虾1斤优惠券100张。
浏阳市:
浏阳中国花炮文化博物馆:5月19日至5月22日期间免费开放。
中澳蓝鹰国防主题公园:5月19日,针对建档立卡贫困户、残疾人两类人群(凭相关证件)施行免票畅游活动。
浏阳艾瑞克冰雪仙境乐园:荣获全国、省、市劳模称号的游客凭相关证件享受三折购买滑雪门票的优惠活动。
株洲
炎帝陵景区:5月19日门票半价。
株洲方特:5月6日-5月19日期间在方特旅游APP购买5月19日门票,株洲方特欢乐世界与梦幻王国门票仅需199元(原价280元)。
湘潭
5月19日,大型实景演出《中国出了个毛泽东》门票8折;毛泽东纪念园门票9折,市级以上劳模、先进工作者,当天免环保车票、纪念园门票。
永州
5月19日当天,冷水滩区、道县、江永县所有景区免票;零陵区、祁阳县所有A级景区免票;东安县舜皇山景区免门票,南溪花海景区门票半价(原价30元/人);双牌县阳明山景区免票;江华县秦岩景区成人门票8折优惠(48元/人),团队购票40元/人,香草源、井头湾、宝镜古村免票;宁远县舜帝陵、古舜帝庙遗址公园免票;新田县龙家大院景区免费开放。
郴州
5月19日上午9点至12点,郴州市文旅广体局在五岭广场发放“爱旅游爱生活——惠民券”。该券可在5月19日至5月26日享受市内多个景区第一门票半价优惠;市内上述酒店、东江湖民宿挂牌价半价优惠。
5月17日至5月21日,市外持有第七届矿博会门票的嘉宾可凭矿博会门票和本人身份证免票(免景区第一门票)参观考察东江湖、莽山、苏仙岭、万华岩、飞天山5大景区。
娄底
曾国藩故居:5月19日当天残疾人可免费参观,其他人可半票参观。
涟源飞水漂流:5月19日当天对全国人民实行景区门票门市半价。
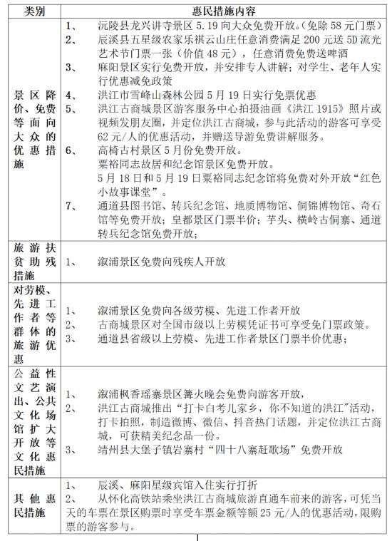
怀化
