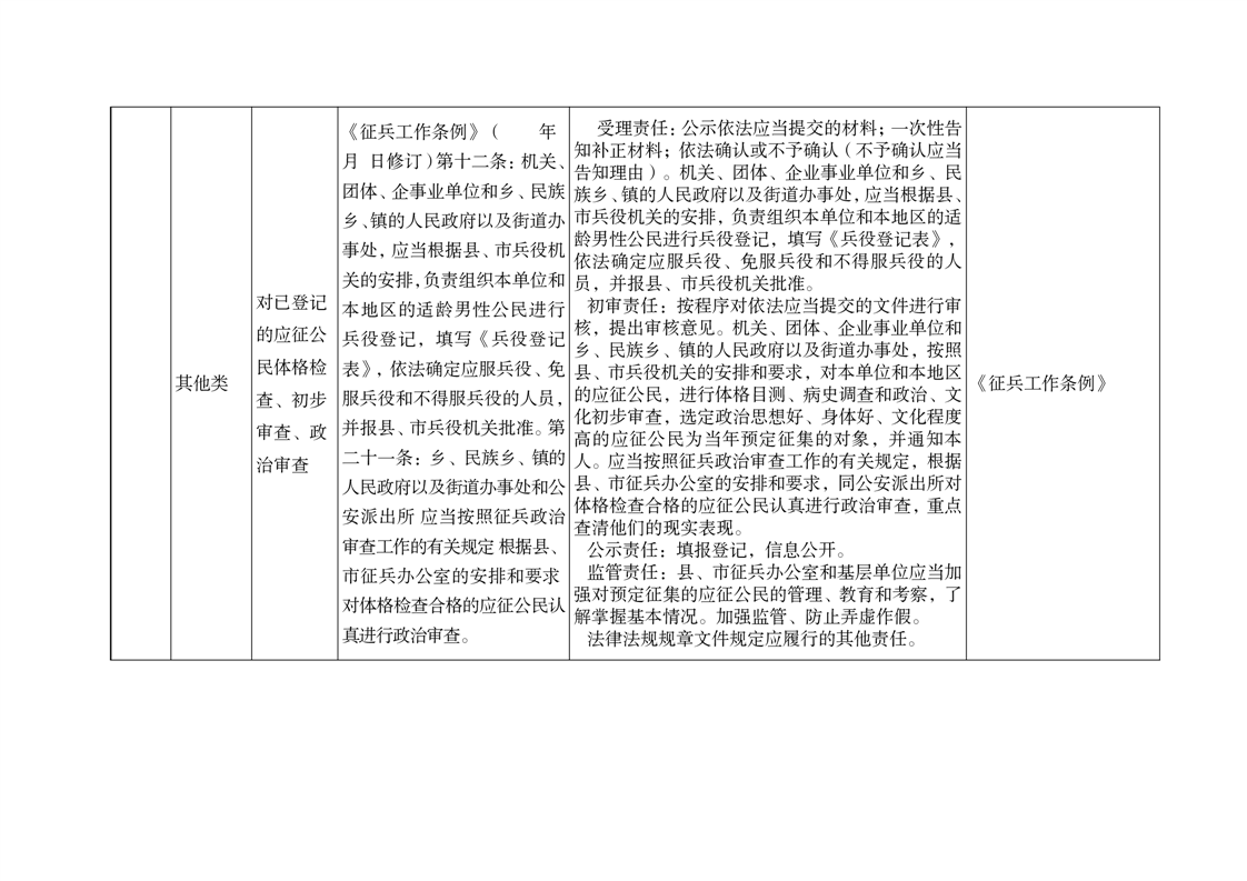
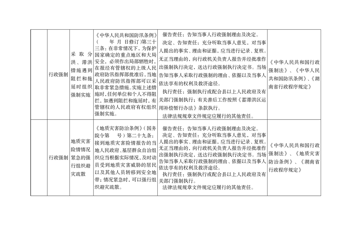
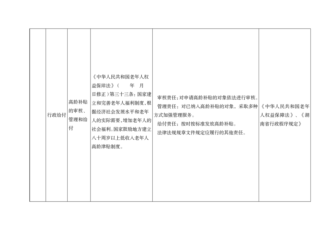
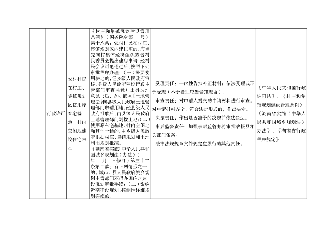
当前位置: 首页 > 政务公开 > 公示公告

湖南省乡镇权力清单和责任清单

来源:市跑改办       发布时间:2020-02-28 10:44       浏览次数: 1