当前位置: 首页 > 政务公开 > 公示公告

2024年南湖新区小学一年级新生报名指南

来源:南湖新区教育体育科技局       发布时间:2024-06-27 18:09       浏览次数: 1

  一、基本原则

  (一)坚持依法依规。依据《中华人民共和国义务教育法》《中华人民共和国民办教育促进法》和《中华人民共和国未成年人保护法》等相关法律法规的规定,制定义务教育阶段学生招生入学政策,保障本区适龄儿童接受义务教育的权利。

  (二)坚持公平公正。严格规范管理,切实维护学生合法权益,切实保障招生入学机会公平、程序公开、结果公正。坚持公办民办平等对待、公平发展。

  (三)免试就近入学。义务教育阶段学校不得通过任何形式的考试或变相考试选拔生源。公办学校招生按照“相对就近、分块划片”的方式进行;民办学校按照“统一报名,超员摇号”的方式进行。

  (四)上限控制原则。严格按照省、市消除大班额规定控制办学规模,不突破标准招收新生,不突破标准安排插班生,合理统筹调剂适龄儿童入学。

  (五)依序录取原则。按照生源户口与房产情况分为“有房有户、有房无户、有户无房、无房无户”四类,依次排序录取。

  二、招生对象

  小学新生为年满六周岁(2018年8月31日及之前出生),在南湖新区居住,且符合以下条件之一的适龄儿童:

  (一)有南湖新区户籍;

  (二)适龄儿童本人、父母(或其他法定监护人,下同)在南湖新区购买房产;

  (三)父母在南湖新区务工或经商,且在南湖新区居住和录入网格信息。

  三、招生办法

  (一)公办学校

  1. 生源分类。公办学校招生以适龄儿童父母或适龄儿童本人房产(房产用途为住宅,下同)居所信息为主要依据,并参考户口等信息。按照生源房产与户口的不同情况分类如下。

  第一类:有房有户,即同时持有学校招生范围内房产与户口。

  第二类:有房无户,即持有学校招生范围内房产但非学校招生范围户口。

  第三类:有户无房,即户口在学校招生范围,但岳阳市区无房产。A类:适龄儿童本人、父母户口在学校招生范围内,但在市区无房产,实际一直与祖父母(或外祖父母)共同居住,且祖父母(或外祖父母)房产在学校招生范围内;B类:适龄儿童本人、父母户口在学校招生范围内,但在市区无房产,租住在学校招生范围内一年以上。

  第四类:无房无户,即房产与户口均不在岳阳市区,租住在学校招生范围内。

  2. 所需材料。

  (1)有房有户。需提供适龄儿童本人和父母居民户口簿。购商品房者,提供不动产证(房产证)或“商品房买卖合同(预售)”;购小产权房者,提供房屋购买合同、宅基地或集资房资料,同时提供适龄儿童父母名下燃气、水、电等票据(票据有效期截止至2024年5月31日)。房户关系不明的,需提供适龄儿童出生证及父母婚姻证件等材料。

  (2)有房无户。提供资料同上。

  (3)有户无房。提供适龄儿童本人和父母居民户口簿、租房合同。拆迁户还需提供房屋拆迁协议。

  (4)无房无户。提供适龄儿童本人和父母居民户口簿、租房合同、居住证、营业执照、纳税票据等有效材料(居住证、营业执照于2023年5月31日前签发)。

  3. 招录顺序。

  根据2024年南湖新区小学招生范围(见附件),按生源类型依次录取,“有房有户”确保录取,如仍有学位,则依次招录第二类“有房无户”,以此类推,直至计划录满为止。当符合条件(前二类生源)的报名人数超过义务教育学校招生计划的,实行电脑随机录取。对于填报该校意向却未被录取的学生,区招生办根据学生情况统筹调剂到有学位空余的、相对就近的学校。进城务工人员随迁子女入学,按照“两为主、两纳入、以居住证为主要依据”的随迁子女入学政策,由区招生办统筹安排到有学位空余的、相对就近的公办学校就读。

  4. 特殊群体学生入学。

  健全和落实控辍保学长效机制,强化对区域内适龄儿童行政督促入学制度,坚决守住不让适龄儿童辍学的底线,确保应入尽入。认真做好留守儿童、事实无人抚养儿童、孤儿、家庭经济困难学生等群体入学工作,依法保障能够接受普通教育的适龄残疾儿童就近就便随班就读;切实落实烈士子女、现役军人子女及其他各类符合政策规定的优抚对象的教育优待政策;落实人才子女优待办法,妥善解决其子女就学问题。

  (二)民办学校

  1.博雅南湖学校:面向全市招收一年级新生。平台报名学生数未超过学位计划数,全部录取;报名学生数超过学位计划数,对已报名全部学生进行电脑随机派位。录取在该校的学生,需在规定时间内到该校确认入读。如因客观原因放弃在该校就读的,需先征得该校同意,再报区招生办批准,统筹调剂到有空余学位的、相对就近的公办学校就读。

  2.湘一南湖学校:不对外招收一年级新生。

  四、招生程序

  (一)一年级新生

  1. 政策公布(6月下旬)。区教育体育科技局统一编制《2024年南湖新区小学一年级新生报名指南》。各学校进行招生宣传,社区配合学校掌握新生动态,区招生办负责政策解读,接受家长咨询。

  2.网络报名

  时间:7月1日08:00至7月7日24: 00。

  报名通道:

  (1)湖南省人民政府官网( 网 址:http://zwfw-new.hunan.gov.cn/hnzwfw/1/index.htm) 进入。

  (2)登录“湘易办”APP端,点击“一件事一次办”--“主题式·套餐式”--“入学”专区,进入“南湖新区”报名入口,在招生网站按要求填报相关内容,将相关材料按平台提示拍照上传。

  (3)扫南湖教育招生小程序二维码直接进入,按要求填报资料。

  学校在初审前可进行预审,手动短信提示家长在平台提交需补交资料。有就读民办学校意愿的家长,在填报民办学校后,还须填报一所公办学校。

  3.资料初审(7月8日至7月10日):区招生办核查,汇总《2024年南湖新区一年级新生报名信息汇总表》。

  4. 部门核查(7月11日至7月18日):湖南省教育厅、湖南省政务管理服务局、湖南省公安厅、湖南省人力资源和社会保障厅、湖南省自然资源厅、湖南省住房和城乡建设厅六部门网上数据比对。现场文本审核。

  5.入户调查与资料分类(7月14日-7月18日):区招生办组织工作人员入户调查。

  6.区招生办复审(7月19日-7月22日):区招生办复审后确定预录名单。

  7. 预录通知(8月10日)。区招生办复审后报区招生工作领导小组核准后分校分批次发布。

  8. 改派复核(8月11日—13日)。预录结果公布后,因信息填报有误、材料提供不充分而对预录结果有异议的家长带齐资料,先到申报的小学提出申请、学校发放《改派申请登记表》,再到区招生办(南湖新区管委会一号楼306办公室)登记并审核。

  9. 录取报到(8月26日—31日)。8月26日区招生办发放正式录取通知。8月31日,全区各小学新生报到,逾期未报到注册的新生视为放弃学位。

  (二)转学插班

  继续实施消除大班额专项行动,超过标准班额的班级原则上不招收插班生,中心城区内相邻学校之间原则上不办理转学。确因家庭搬迁或父母工作调动等要求转学的,请家长于8月19日至20日到各小学校招生办提交文本审核资料报名申请学位,报区招生办审核。因学位已满而未能在入学范围内学校插班的学生,由区招生办统筹调剂到有学位空余的、相对就近的学校插班。

  六、工作要求

  (一)落实招生政策。各学校严格落实招生政策,不得超计划和超班额招生。严禁接收已有学籍的学生为新生、严禁接收空挂学籍学生、严禁超班额接收插班生。

  (二)明确工作职责。区招生办负责制定招生工作方案,组织全区小学招生工作,各学校协助进行范围内生源信息填报指导、入户调查、改派核实以及信访维稳等工作。

  (三)规范招生行为。所有学校必须严格遵守义务教育免试入学规定,不得违规招生。招生工作人员不得接受与招生、入学有关的宴请,不得收受红包礼金,严防“雁过拔毛”式腐败。

  (四)加强学籍管理。所有申请学位的适龄儿童均须通过网上平台报名,对未通过“湖南省中小学新生入学在线报名平台”报名等违规招收的学生一律不予注册学籍,对违规转学、寄读的学生不予办理学籍异动手续。

  (五)强化招生监督。招生工作接受社会各界监督,区教育体育科技局设立招生工作举报电话(教育阳光服务中心:0730—8849113,纪检监督:0730—8232138,咨询电话:0730-8737618)。畅通举报渠道,加强工作督查,违纪违规的将按照有关规定给予党纪政纪处分,涉嫌违法犯罪的将依法追究法律责任。

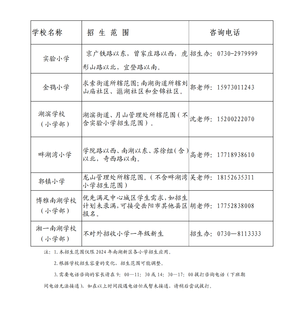
  七、2024年南湖新区小学招生范围及咨询电话