归档时间:2020-08-07
当前位置:
首页
>
专题专栏
>
“一件事一次办”专栏
>
我要开便利店
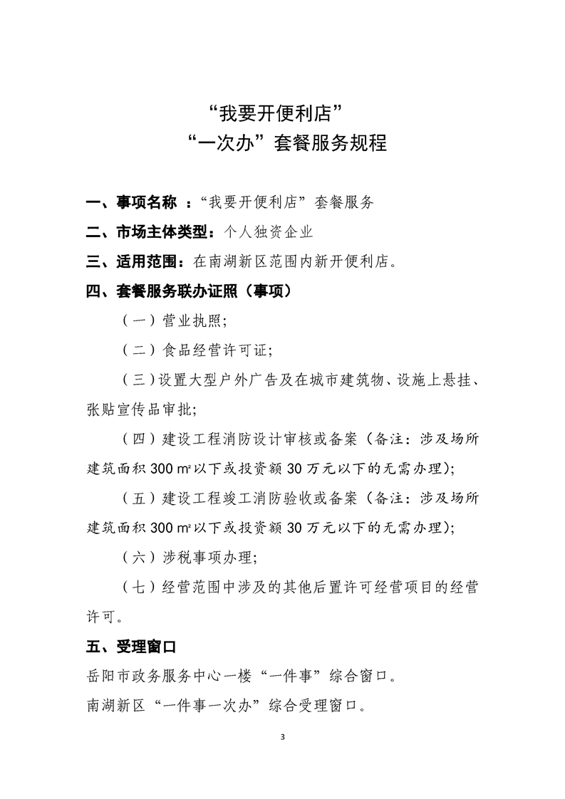
我要开便利店(个人独资企业)
来源:南湖新区政务信息服务中心 发布时间:2020-06-01 08:24 浏览次数:
1
次
点击下载:
序号2-3:“我要开便利店”“一件事”套餐服务规程(个人独资企业)表格.docx