归档时间:2020-08-07
当前位置:
首页
>
专题专栏
>
“一件事一次办”专栏
>
我要办种子生产经营
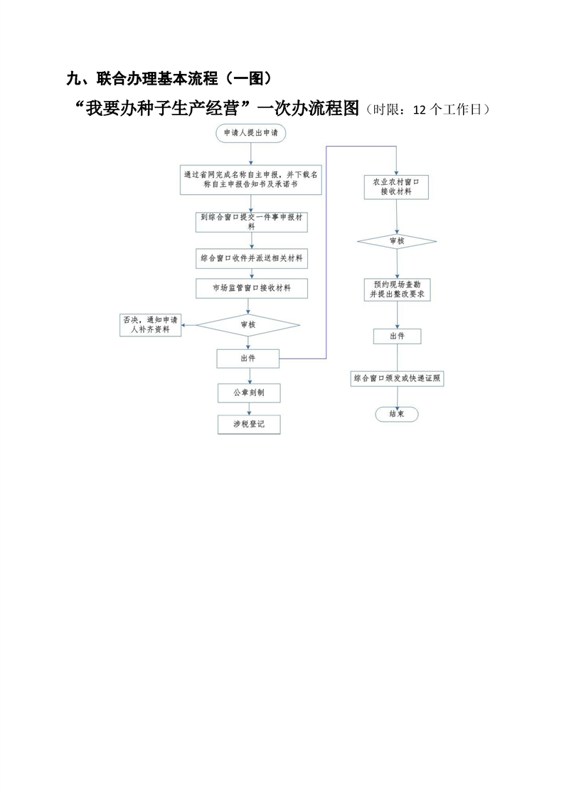
我要办种子生产经营(公司)
来源:南湖新区政务信息服务中心 发布时间:2020-06-26 09:07 浏览次数:
1
次
点击下载:
序号57-1:“我要办种子生产经营”“一件事”套餐服务规程(公司)表格.docx